

Après avoir rendu hommage au comte Jacques d’Aboville, maître à penser de la généalogie descendante, il était inconcevable que je passe sous silence l’apport à la généalogie ascendante de Jeronimo de Sosa et de Stephan Kekule von Stradonitz. Le 1er est un religieux franciscain espagnol du XVIIe siècle, le second est un juriste et héraldiste allemand qui vécut entre 1863 et 1933. Ils ont donné leur nom à la méthode de numérotation des ancêtres, la plus utilisée et la plus pratique, dite Sosa-Stradonitz. Ce système aurait peut-être dû porter le nom du noble allemand Michel Eyzinger (1530-1598) qui en est le vrai concepteur avec son livre Thesaurus principum hac aetate in Europa viventium. Mais ce sont Sosa en utilisant sa méthode (avec Noticia de la gran Casa de los Marqueses de Villafranca) et Stradonitz en la popularisant (avec Ahnentafel-Atlas. Ahnentafeln zu 32 Ahnen der Regenten Europas und ihrer) qui ont récolté la gloire ! Tout cela est bien injuste ! Et en plus, je n’ai pas réussi à trouver le portrait de tous ces précurseurs. À la place, voilà celui de Charles d’Hozier (1640-1732), conseiller du roi et généalogiste non moins célèbre grâce à son armorial.
Aujourd’hui, donc, tout généalogiste un peu sérieux utilise la méthode Sosa-Stradonitz pour classer et numéroter ses aïeux directs. Du coup, on ne parle plus de son ancêtre mais de son SOSA (on a préféré éviter de dire le Sosa-Stradonitz difficile à prononcer ou, pire encore, le S.S. ce qui aurait été vraiment embarrassant).
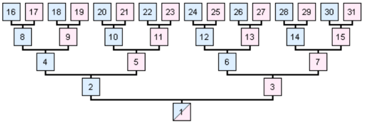
Pour en revenir à la méthode, elle est d’une simplicité biblique. Le de cujus (voir D comme de cujus) porte le numéro 1. Son père porte le numéro 2, sa mère le numéro 3. Pour « numéroter » les parents à chaque nouveau degré d’ascendance, on multiplie par 2 pour obtenir le père et à ce nombre on ajoute 1 pour obtenir la mère. Avec ce système, tous les ancêtres hommes ont un nombre pair et toutes les ancêtres femmes un nombre impair. Un petit tableau valant tous les discours, voilà les nombres attribués aux 4 premiers degrés d’ancêtres (de 2 à 31).

Dans mon arbre généalogique, les SOSA les plus élevés (ceux dont je suis sûr et dont j’ai trouvé au moins un acte les concernant directement) sont Guy Briault et Mathurine Roullaud. Ils portent les numéros 15 346 et 15 347 et sont situés 13 générations au dessus de moi. Ils se sont mariés avant 1610, ont eu au moins 6 enfants et vivaient dans la paroisse de Terves. Mathurine est décédée le 30 mars 1618 et Guy le 8 août 1637.
Et si vous avez raté le « cours » sur la généalogie descendante, c’est par ici. Vous comprendrez pourquoi, par rapport à ces deux aïeux, je suis en numérotation d’Aboville le 1-1-1-7-5-2-3-1-1-1-5-1-3-4 et je suis en numérotation Pélissier le a-A-G-e-b-c-a-a-a-E-a-c-D.
Laisser un commentaire