Les implexes, c’est complexe

Expliquer un implexe* n’est pas toujours chose aisée. Je prends donc un gros risque : celui de vous perdre en essayant de vous montrer comment Marc Talbot et sa femme Mathurine Sabotin sont 9 fois mes ancêtres. Ce couple qui a vécu dans la paroisse de Terves (Deux-Sèvres) dans la 1re moitié du XVIIe siècle et se retrouve à 9 endroits différents de mon arbre généalogique. Sur 4 branches, ils sont 13 générations au-dessus de moi et sur 5 autres branches, je compte 14 générations. Derniers chiffres ou presque*, promis : en partant de mes parents, il y a en tout 67 personnes qui m’attachent à mon couple d’ancêtres : 36 femmes et 31 hommes.

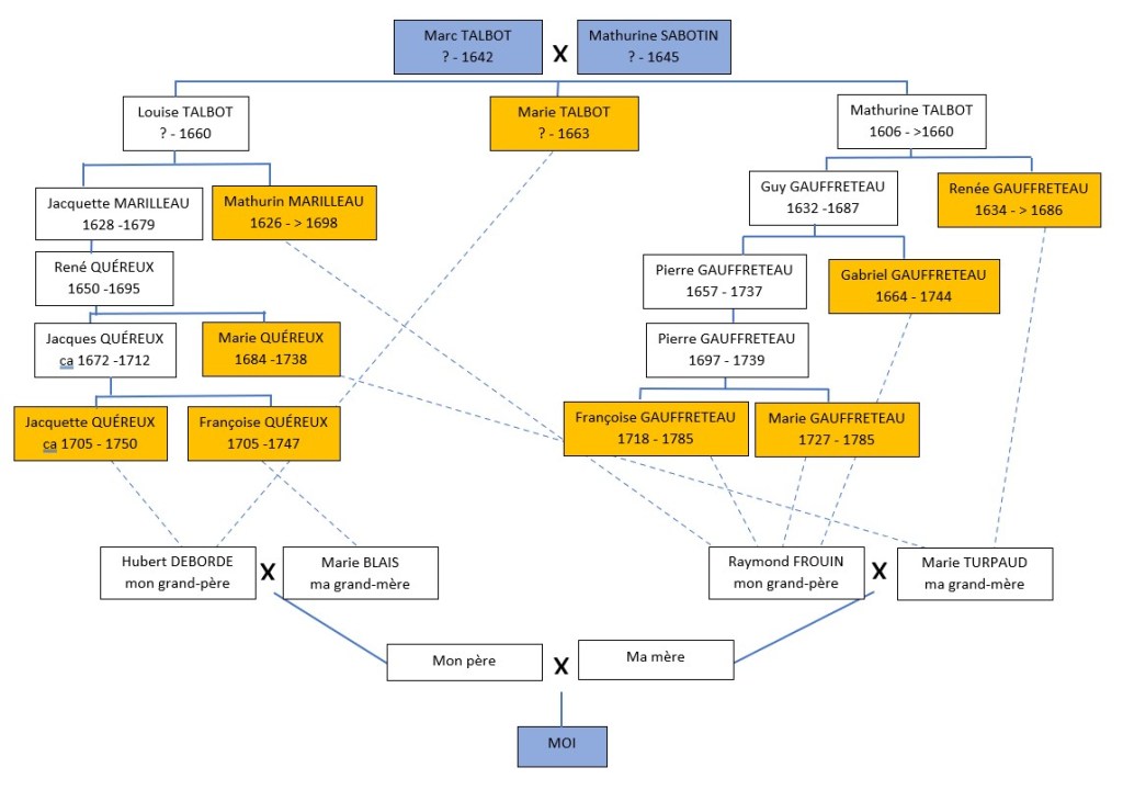
Pour que ce soit le plus clair possible, j’ai fait un tableau en simplifiant au maximum pour montrer ceux et celles qui me relient à mes aïeux nés il y a plus de quatre siècles. Les maris ou les épouses des ancêtres cités n’y apparaissent donc pas. J’ai fait la descendance de mon couple de sosas jusqu’au moment où l’arbre se simplifie, où il n’y a plus d’implexe (les 9 cases en orange).

Avant 1612, Marc et Mathurine ont eu au moins 6 enfants dont 3 filles, Louise, Marie et Mathurine, sont mes aïeules. Si je remonte jusqu’à Marie par une seule voie, j’utilise par contre 4 chemins différents pour rejoindre Louise ou Mathurine.

La carte…

Qu’est-ce que cela m’apprend ?
D’abord, à faire un joli tableau le plus clair possible, j’espère.
Ensuite, je comprends mieux, pratiquement, le phénomène d’implexe. Il y a une raison géographique. Le bocage bressuirais a longtemps été éloigné des grandes voies de communication. Les déplacements y étaient difficiles, les chemins peu praticables. Il en a résulté une faible mobilité des populations. J’ai listé et cartographié (en rouge) les lieux où ont vécu les ancêtres situés entre moi et mon couple de sosas Marc Talbot et Mathurine Sabotin. Aucun ne s’est éloigné de plus de 20 km de Terves. Pour ceux qui s’en sont écartés, la descendance qui me concerne a fini par revenir s’installer dans cette commune où ont vécu mes grands-parents et où sont nés mes parents. Enfin, certaines familles étaient « alliées » dans cette paroisse et cela se concrétisait par des mariages. C’est le cas de celles de mes ancêtres, composées surtout d’artisans, menuisiers et maréchaux, résidant le plus souvent dans le bourg. Pour finir, Terves a l’avantage d’avoir des archives qui remontent assez loin dans le temps, sans quoi je n’aurais pu découvrir des ancêtres ayant 9 numéros sosas.

La surprise vient plutôt du fait que ces aïeux sont reliés à mes 4 grands-parents. J’avais l’impression que mes branches maternelles et paternelles étaient assez distinctes. je découvre par l’exemple que ce n’est pas aussi vrai que je le pensais. Du côté paternel, Marc et Mathurine sont reliés 2 fois à mon grand-père et une fois à ma grand-mère. Du côté maternel, ils le sont 4 fois à mon grand-père et 2 fois à ma grand-mère.

Sinon, malgré la multiplicité des liens qui m’unissent à ce couple, je ne sais pas grand-chose d’eux, seulement ce que me disent les registres paroissiaux. J’ai trouvé les actes de baptême de 3 enfants, Mathurine, Jacquette et Mathurin entre 1606 et 1612 mais ils en ont eu 3 autres qui sont sans doute les aînés, Louise, Louis et Marie. Ils se sont donc mariés au tournant des XVIe et XVIIe siècles. Je ne sais pas quel était leur métier. étaient-ils paysans ou artisans ? Ils habitaient un village de la paroisse de Terves nommé la Châtaigneraie. Ils ont eu des peines comme la mort de leur fille Jacquette à l’âge de 22 ans en 1631. Ils ont eu des joies avec le mariage de leurs filles : Louise avec Charles Marilleau avant 1623, Marie avec Jacques Banchereau, métayer, en 1627, Mathurine avec Malaine Gauffreteau, tailleur d’habits, en 1630… et celui de leur fils Mathurin le 3 mars 1642 avec Antoinette Baudry.

Quelques mois plus tard, Marc décède le 24 août 1642. Mathurine Sabotin son épouse lui survit 3 ans. Elle s’éteint à son tour le 21 avril 1645.

à Marc et Mathurine, je dois 9 fois la vie si je compte bien. Je pourrais dire que c’est finalement bien plus qu’à mes parents mais ce serait injuste pour mon père et ma mère qui m’ont donné nourriture, éducation et surtout affection. Il n’empêche, je dois bien ces quelques lignes à Marc et Mathurine, mes implexes. Pourvu qu’elles soient compréhensibles et ne vous rendent pas trop perplexes !

*implexe : un même ancêtre apparaissant à plusieurs endroits de l’arbre généalogique.

*derniers chiffres ou presque : pour être complet, il faut quand même que je donne leurs 9 numéros sosas :
– pour Marc : 4582, 6178, 6930, 7010, 9574, 10854, 14114, 15190 et 15254
– pour Mathurine : 4583, 6179, 6931, 7011, 9575, 10855, 14115, 15191 et 15255

17 commentaires sur “Les implexes, c’est complexe

Ajouter un commentaire

    1. Vous pouvez utiliser le programme WINANCETRE. C’est en français avec un programme de base gratuit et un programme plus versatile pour un prix honnête. C’est ainsi que j’ai trouvé tous mes implexes. J’en avais trouvé un seul par moi-même.

      Aimé par 1 personne

  1. Si je comprends bien , il s’agit de mariages entre cousins à divers degrés, parfois, aussi, 2 frères d’une famille épousaient 2 soeurs d’une autre famille.
    Très intéressant, en tout cas, mais bien complexe.

    Aimé par 1 personne

    1. Ce n’est pas tout à fait cela, même si les mariages entre cousins peuvent favoriser les implexes. Il faut plutôt imaginer différents chemins qui nous relient à nos implexes. Et ces chemins peuvent être justement parfois très différents, avec pour seuls points communs le point de départ (soi) et et d’arrivée (l’implexe).

      J’aime

  2. Les Archives du Pas-de-Calais donnent accès aux dispenses de mariages qui donnent (ou pas) permission de se marier quand les autorités religieuses soupçonnent qu’il y a implexe. J’avais deux couples que je soupçonnaient d’être deux frères qui avaient marié deux sœurs. Grace à la dispense de leurs petit-petit-petits enfants j’ai réussi à les rattacher et en plus à trouver le nom de leurs parents et une génération de plus pour mon arbre.

    Aimé par 1 personne

  3. Bonjour J’ai comme tout le monde je pense des implexes et meme beaucoup dans certaines branches pour les memes raisons que vous mais je ne retiens jamais qu’un Sosa ( le plus petit ) quel interet d’indiquer les autres ? D’autant qu’ils n’ont d’interet que pour vous ?

    J’aime

  4. Mut

    J’ai toute ma descendance ou presque du côté maternel dans la Sarthe, une vraie dynastie. Pareil pour le côté paternel, tous ou presque dans la même région d’Allemagne un vrai casse tête. J’ai laissé tomber découragée pour la suite des recherches incompréhensible, chronophage.

    Aimé par 1 personne

Laisser un commentaire

Ce site utilise Akismet pour réduire les indésirables. En savoir plus sur la façon dont les données de vos commentaires sont traitées.

Site Web créé avec WordPress.com.

Retour en haut ↑

Nos ancêtres en Poitou

Généalogies deux-sévriennes

GÉNÉA79

Le blog du Cercle généalogique des Deux-Sèvres

Le Blog de Lulu Sorcière

Généalogies deux-sévriennes

Chroniques du Poitou

Généalogies deux-sévriennes

Epik Epoque

Généalogies deux-sévriennes

Nids de MOINEAU

Site généalogique consacré aux MOINEAU de Mauzé-Thouarsais et d'ailleurs.

L'arbre de nos ancêtres

Généalogies deux-sévriennes

La généalogie par GénéaBlog86 !

Généalogies deux-sévriennes

La Drôlesse

Généalogie en Poitou et Anjou

Nelly, ancêtre du Poitou

Blog généalogique Poitou, Dordogne et Pas-de-Calais

La Gazette des ancêtres

Généalogies deux-sévriennes

De Moi à la Généalogie

Généalogies deux-sévriennes

Nos ancêtres en Poitou

Généalogies deux-sévriennes

GÉNÉA79

Le blog du Cercle généalogique des Deux-Sèvres

Le Blog de Lulu Sorcière

Généalogies deux-sévriennes

Chroniques du Poitou

Généalogies deux-sévriennes

Epik Epoque

Généalogies deux-sévriennes

Nids de MOINEAU

Site généalogique consacré aux MOINEAU de Mauzé-Thouarsais et d'ailleurs.

L'arbre de nos ancêtres

Généalogies deux-sévriennes

La généalogie par GénéaBlog86 !

Généalogies deux-sévriennes

La Drôlesse

Généalogie en Poitou et Anjou

Nelly, ancêtre du Poitou

Blog généalogique Poitou, Dordogne et Pas-de-Calais

La Gazette des ancêtres

Généalogies deux-sévriennes

De Moi à la Généalogie

Généalogies deux-sévriennes