Patience et longueur de temps font plus que force ni que rage, cette phrase de Jean de La Fontaine peut s’appliquer à ma recherche pour trouver la famille de mon ancêtre Jeanne Rouvreau (sosa 679). Je suis partie de l’acte le plus ancien la concernant, celui de son mariage. En 1690, à Saint-Gelais, elle épouse Jean Charles (sosa 678), un protestant converti de cette paroisse (j’ai retrouvé son abjuration en juin 1681, période de la première dragonnade en Poitou). Le nom du père de Jeanne, Louis Rouvreau (sosa 1358) apparaît sur le registre, et par chance pour moi il signe. Grâce à ce mariage j’apprends que la famille a vécu dans la paroisse de Cherveux près de Niort au XVIIe siècle. Pourtant, les retrouver n’a pas été une mince affaire ! Comme de nombreuses familles dans cette partie du Poitou ils sont très certainement protestants, c’est pourquoi je ne trouve aucun acte de mariage, ni de décès, ni bien sûr de naissance les concernant.


L’union de Jeanne Rouvreau et de Jean Charles est peut-être un mariage mixte. Je repère facilement l’acte de décès de Jean Charles mais je n’ai pas pu trouver celui de Jeanne Rouvreau alors qu’ils ont passé toute leur vie de couple à Saint-Gelais. Par contre, ils ont eu 6 enfants tous baptisés et mariés dans la religion catholique. Mais ni les baptêmes ni même les mariages ne m’ont donné le moindre renseignement sur d’éventuels oncles, tantes ou grands-parents qui pourraient être parrains, marraines ou témoins.
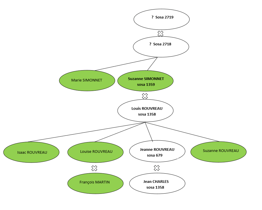
Pour progresser, il me fallait donc revenir à Louis Rouvreau ou bien trouver Jean Charles et Jeanne Rouvreau en tant que témoins. C’est encore une fois les contrats de mariage qui vont me permettre d’avancer. J’ai la chance d’avoir accès à des dépouillements de notaires, dépouillements accessibles sur la base du Cercle généalogique des Deux Sèvres. La famille Rouvreau semble avoir régulièrement fait appel au notaire Louis Guibaud. Ainsi, en 1692, en lisant le contrat du second mariage de Louise Rouvreau avec François Martin je relève Jean Charles, beau-frère de la future épouse. Louise est donc la sœur de Jeanne. Je retrouve la signature de Louis Rouvreau leur père et j’apprends le nom de la mère de Louise (et sans doute de Jeanne) Suzanne Simonnet (sosa 1359). J’y note aussi un oncle Louis Drouet (mais impossible de le relier à une des 2 familles pour l’instant), une tante Marie Simonnet (au patronyme trop courant pour m’éclairer dans un premier temps) et quelques cousins germains difficiles à placer avec certitude, ils se nomment Drouet, Monnet, Fraigneau et Juin.
S’agissant d’un second mariage, j’ai pu également me procurer le contrat du premier mariage de Louise, toujours chez maître Gibaud en 1683. Il m’apporte de nouvelles personnes : Isaac et Suzanne Rouvreau, frère et sœur, une tante Jeanne Rouvreau ainsi qu’un cousin germain, Pierre Juin. Mon arbre grandit un peu ! En vert les nouveaux membres.

Un nouveau contrat, passé en octobre 1701 chez maître Texier à Augé entre Louis Rouvreau et Marie Menant va étoffer la famille. Jean Charles y est à nouveau témoin en tant que beau-frère de Louis Rouvreau lequel est fils de défunt Louis Rouvreau et de Suzanne Simonnet. Figurent aussi un oncle et une tante : Jean et Elisabeth Simonnet. Quelques cousins germains nommés Fraigneau m’ouvrent aussi des pistes.
En 1702, c’est auprès du notaire Etienne Godin que Suzanne Rouvreau, fille de Louis et Suzanne Simmonet, passe un contrat avant son mariage avec Moïse Chollet. Jean Charles est encore présent en tant que beau-frère de l’épouse. Il s’agit de secondes noces pour Suzanne Rouvreau. De nouveaux patronymes apparaissent avec ce contrat : Jacques Martin un oncle (que je ne sais où placer dans l’arbre) et des cousins germains Roulet, Monnet et Papot.

Avec le contrat de mariage de Jacques Martin avec Elisabeth Simonnet, contrat passé devant maître Marsault notaire à Cherveux le 1er avril 1680, je fais un pas de géant concernant les Simonnet. En effet, Suzanne Simonnet et Louis Rouvreau y sont nommés en tant que sœur et beau-frère de l’épouse. Sa fratrie et les conjoints y sont tous nommés avec précision : en plus de ceux que je connais déjà, j’apprends donc que mon ancêtre Suzanne Rouvreau a d’autres sœurs Florence Simonnet épouse de Louis Juin (les cousins Juin déjà croisés dans les contrats précédents trouvent leur place) et Jeanne Simonnet épouse de Jacques Thomas. Leurs parents sont aussi cités : Jean Simonnet (sosa 2718) et Marie Proust (sosa 2719). Tout cela me donne une nouvelle génération côté Simonnet ainsi qu’une fratrie très complète ! La lecture du contrat m’apporte une information sur leur religion puisqu’est noté qu’ils vont se marier selon « les solennités de la religion prétendue réformée ». Ils sont donc protestants comme je le supposais.

Il me reste à ajouter des coinjoints à Marie et Jean Simonnet. C’est avec les cousins germains croisés dans les actes précédants que j’y arrive, mais aussi avec un acte d’abjuration. Le 7 septembre 1685 Jean Simonnet, veuf de Renée Desme, Jacques Martin, époux d’Elisabeth Simonnet et Marie Simonnet, veuve de Samuel Fraigneau, renoncent ensemble à leur foi protestante. Tous demeurent à Fougère (sans doute une métairie), paroisse de Saint-Christophe-sur-Roc, tout près de Cherveux. Cependant, même si la mention du couple Elisabeth Simonnet épouse de Jacques Martin est un indice, il ne suffit pas à prouver que les 3 Simonnet sont frère et soeurs. Une recherche sur Marie Simonnet et Samuel Fraigneau m’apprend qu’ils avaient 1 fille, Elisabeth, épouse d’un cerain Daniel Monnet, 2 noms rencontrés en tant que cousins germains dans les actes précédants. Enfin, de l’union de Jean, le seul garçon de la fratrie, avec Renée Desme sont nés aux moins 2 fils dont l’un est aussi présent en tant que cousin germain sur les contrats précédants. Le second, Pierre, épouse en 1700 Madeleine Moreau et l’acte mentionne qu’ils se sont précédements unis « aux assemblées nocturnes de ceux de la religion prétendue réformée par un homme a eux inconnus et duquel mariage il en est … un enfan apelle Louis agé denviron six mois ».

Quant à Isaac Rouvreau, le fils de Louis et Suzanne Simonnet, je ne pense pas qu’il se soit marié et son destin fut tout autre. Mais ceci est une autre histoire que je vous raconterai bientôt.
Et voilà comment j’ai pu retrouver cette famille que je n’aurais jamais connue sans ces actes. Les protestants sont plus difficiles à retrouver certes, mais cet exemple montre qu’il est parfois possible d’y arriver avec patience et longueur de temps !
Ne rien lâcher ! Tel est la devise des généalogistes, parfaitement illustrée dans votre article. Bravo pour cette belle enquête
J’aimeAimé par 1 personne
C’est tout à fait ça ! Merci pour votre commentaire
J’aimeJ’aime
Superbe démonstration ! Bravo pour ces trouvailles !
J’aimeAimé par 1 personne
Merci Christelle 🙂
J’aimeJ’aime
Quelle belle récompense pour votre ténacité ! Chapeau !.
J’aimeAimé par 1 personne
Merci Mauricette !
J’aimeJ’aime
Ouiii ! « Qui cherche trouve », c’est ce que je dis souvent, ces derniers temps ! En tout cas, c’est une grande chance de pouvoir accéder aux actes notariés qui apportent de précieux éclairages.
J’aimeAimé par 1 personne
Oui, il faut juste trouver le temps d’aller aux AD pour consulter les liasses des notaires 😉
J’aimeAimé par 1 personne
Bonjour Sylvie, Suite à votre article que j’ai trouvé très intéressant et pour cause j’ai en sosa 300 un Henry ROUVREAU marié avec MIMAULT le 27/02/1702 CHERVEUX contrat de X chez M° GODIN Etienne. Cela pourrait il être la même famille? Si cela vous parait bon merci de me joindre.
Bien Cordialement,
Régine.
J’aimeAimé par 1 personne
Bonjour Régine.
Henry Rouvreau est le petit-fils de mes ancêtres Jean Rouvreau et Jacquette Simonnet. Mais jusqu’à maintenant je n’ai pas trouvé de lien entre eux et Louis Rouvreau et Suzanne Simonnet. Pour l’instant les fratries de Jean et Louis Rouvreau ne se ressemblent pas. Je ne peux donc vous en dire plus aujourd’hui.
J’aimeJ’aime